目前我市72家医疗机构提供电话预约
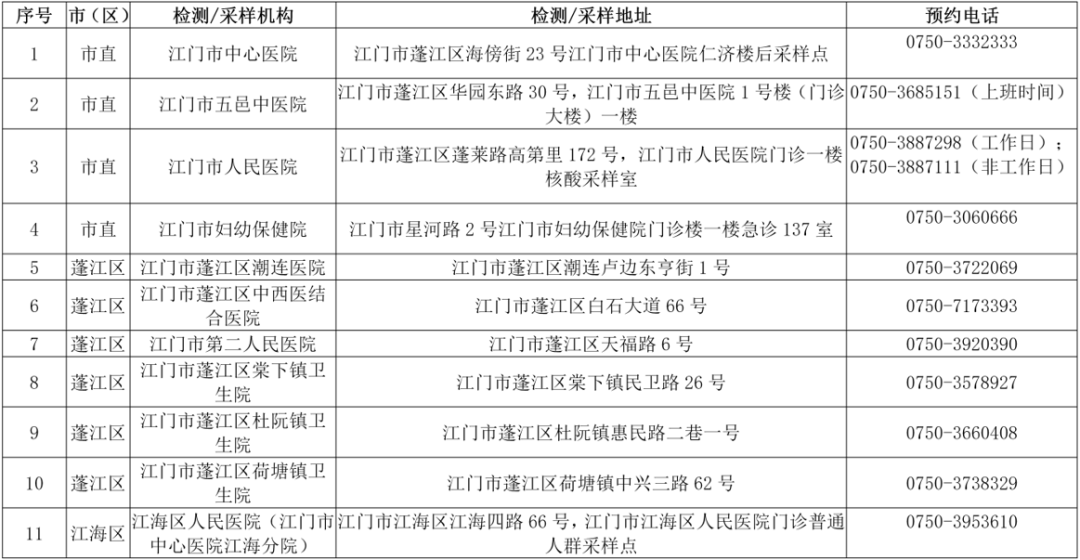
江门市新冠病毒核酸检测服务点预约电话






江门市新冠病毒核酸检测服务点预约微信公众号


江门市新冠病毒核酸检测服务点预约网址

采样注意事项
在做核酸检测时,注意要错峰检测,不要聚集。科学佩戴口罩,有序排队,避免交谈,并保持1米以上有效距离,咳嗽打喷嚏时要遮掩口鼻,不要随地吐痰。采样前空腹两小时以上,以免引起呕吐,采样前半小时不要吸烟、喝酒、嚼口香糖。在采集口咽拭子时检测者头后仰,张口发出“啊——”音,充分暴露咽喉。采样过程中会出现刺激性干咳、恶心、呕吐等症状,检测者尽量放松、深呼吸。请做好个人防护,注意手卫生,全程戴口罩,只有在核酸检测采样时才能取下口罩,采样完毕请立即戴好口罩,或准备一个备用口罩。
检测结果查询
可通过致电检测机构或登录其微信公众号、国务院客户端等途径查询核酸检测结果。





粤公网安备 44070302000670
