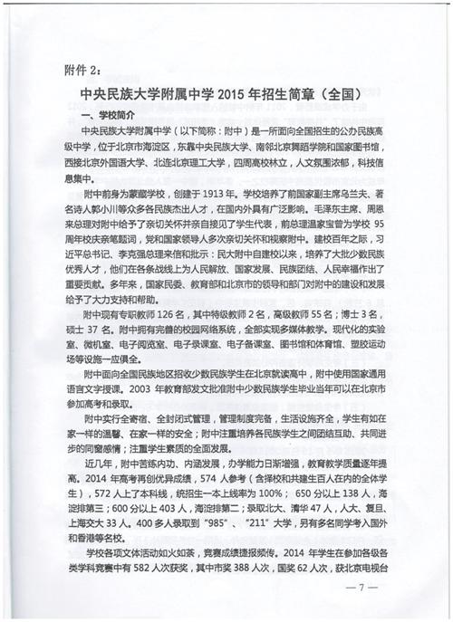
关于转发《广东省民族宗教委 广东省教育厅转发国家民委办公厅
教育部办公厅关于协助做好中央民族大学附属中学2015年招生工作的通知》的通知
江民宗发〔2015〕36号
各市、区民族宗教事务局、教育局:
现将《广东省民族宗教委 广东省教育厅转发国家民委办公厅 教育部办公厅关于协助做好中央民族大学附属中学2015年招生工作的通知》(粤民宗发〔2015〕42号)转发给你们,请按照文件的要求协助做好相关工作。
附件:《广东省民族宗教委 广东省教育厅转发国家民委办公厅 教育部办公厅关于协助做好中央民族大学附属中学2015年招生工作的通知》
江门市民族宗教事务局 江门市教育局
2015年6月19日
(联系人:白羽,电话:3503083)
















江门市政府门户网站
粤公网安备 44070302000670
